米兰体育在线投注网站官网
学校简介
党政领导
校史沿革
学校标识
AC米兰官网下载
党(群)政机构
教学机构
教学辅助机构
米兰官方app下载最新版
教学科研
本科教育
科学研究
创新创业
米兰体育在线投注网站官网
招生就业
招生信息网
就业信息网
人才招聘
教师风采
名师名家
学术骨干
校级名师
模范标兵
米兰最新足球比赛
办公平台
校务系统
图书馆
校长信箱
acc米兰体育
通知公告
首页
ac米兰官方合作伙伴
正文
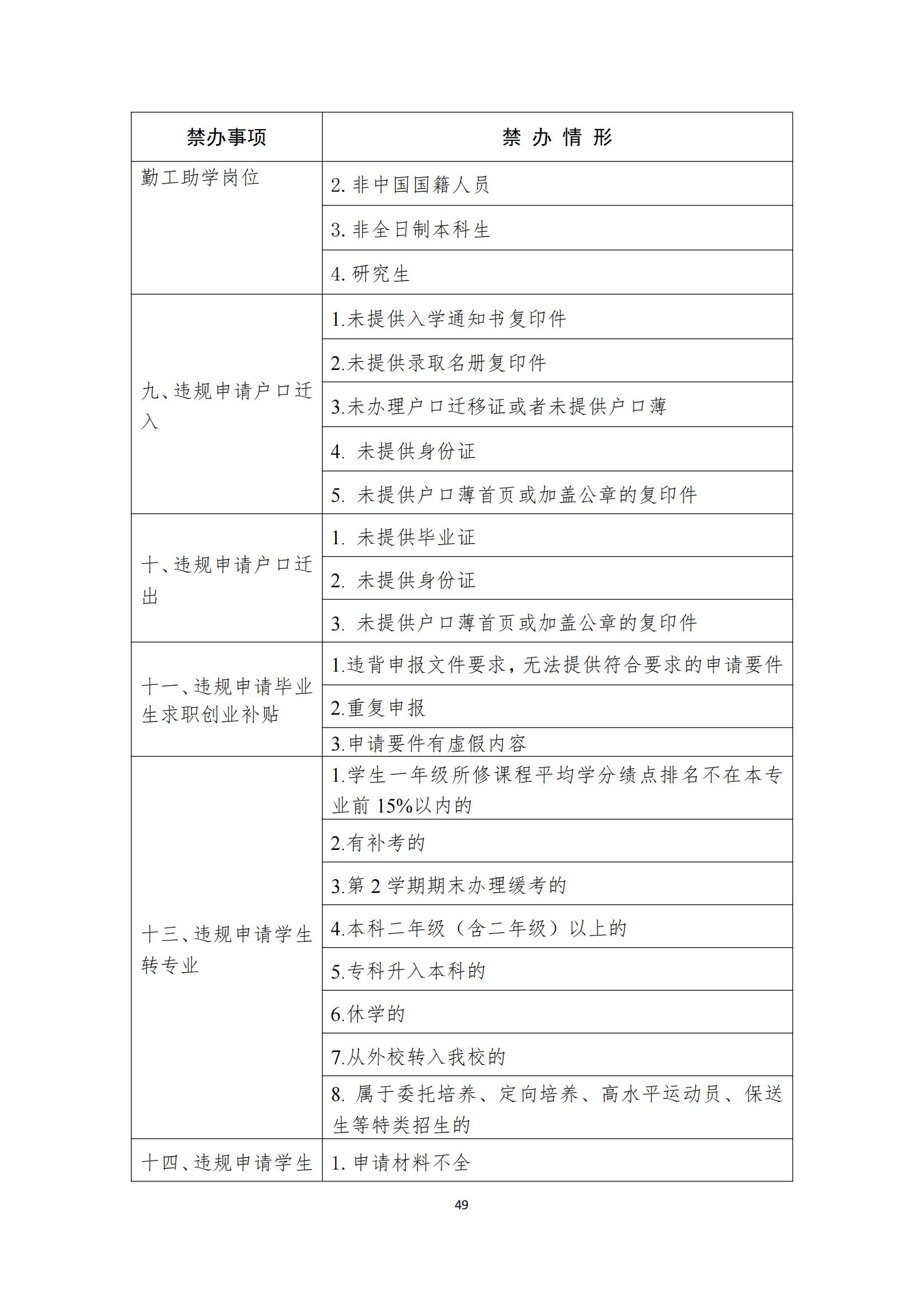
letou米兰首页《办事不找关系指南》公示
45272
2024-04-15 15:04:51
上条:关于认真学习贯彻省委第十三届六次全会精神学习计划
下条:letou米兰首页人事软件采购项目招标公告
地址:辽宁省沈阳市浑南区全运二西路30号
邮编:110167 电话:024-31679767/31969585
Copyright © 2022 letou米兰首页
辽ICP备11020003号-1
微信平台
抖音平台
微博平台
AC米兰官网登录